中華木質構造建築協會-林產技術平台
本站介紹
最新消息
政策與法規
專業技術資源
木材的種類
木材小知識
問與答
相關連結
聯絡我們
專業技術資源
Professional technical resources
林木收穫
Log harvest
木質材料的種類及特徵
Types and characteristics of wood materials
木竹材的加工技術
Wood processing technology
木構造建築
Wood utilization
木竹製品
Forest production technology
消息列表
Message list
全部
木材標售
產業資訊
公告
活動訊息
林業新聞
國產材資訊
研發成果
專題報導
活動訊息
淨零木竹構造耐燃與防火技術應用講習會
報名截止日:114年12月3日(星期三)17:00止。
2025 - 11 - 10
專題報導
國產材在身邊
誤入都市空間的動物們,在木香飄散的辦公室展開了一天。
2025 - 09 - 26
專題報導
林木收穫工作場景及使用技術
在科技與林業結合的時代,每一位林木收穫作業人員,都需透過專業訓練,確保安全與效率。
2025 - 09 - 26
木材標售
轉知:林業及自然保育署屏東分署訂於114年12月23日上午10時00分辦理編聯號碼『114屏疏2號』、『114屏贓3號』、『114屏贓4號』、『114屏贓5號』及『114屏贓漂6號』,共5批第1次國有林產物公開標售
12月23日上午10時00分辦理編聯號碼『114屏疏2號』、『114屏贓3號』、『114屏贓4號』、『114屏贓5號』及『114屏贓漂6號』,共5批第1次國有林產物公開標售
2025 - 12 - 08
木材標售
轉知:林業及自然保育署花蓮分署訂於114年12月15日辦理「114花闊2號」闊葉樹國有林產物標售(第1次公告)
12月15日辦理「114花闊2號」闊葉樹國有林產物標售(第1次公告)
2025 - 12 - 05
木材標售
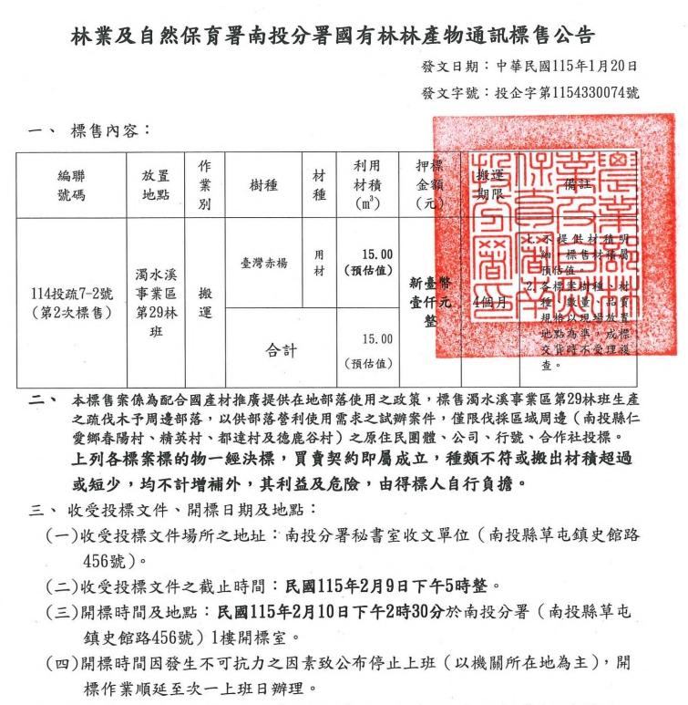
轉知:南投分署訂於114年12月23日辦理114投疏7-1號國有林產物公開標售作業(第1次標售)
12月23日辦理114投疏7-1號國有林產物公開標售作業(第1次標售)
2025 - 12 - 03
產業資訊
轉知:森林護管員甄試放榜! 錄取49名生力軍 女性錄取率首度突破三成
森林護管員甄試放榜! 錄取49名生力軍
2025 - 12 - 01
產業資訊
轉知:把握機會!誠徵熱愛山林的您—115年森林護管員甄試報名倒數中
115年森林護管員甄試報名倒數中
2025 - 10 - 28
產業資訊
轉知:農業部林業及自然保育署各地區分署115年森林護管員甄試
各地區分署115年森林護管員甄試
2025 - 09 - 30
公告
轉知:經濟部標檢局編擬之CNS草-制1140271 木材-塑複合材料與塑膠仿木之甲板、階梯踏板、欄杆及扶手的性能評級」共1種國家標準草案惠提意見
2025 - 11 - 06
公告
轉知:一起守護里山里海──115年度社區林業計畫受理申請於 10月1日啟動
115年度社區林業計畫受理申請於 10月1日啟動
2025 - 10 - 03
公告
轉知:預告修正「應施檢驗木製板材類商品之相關檢驗規定-經濟部標準檢驗局
2025 - 08 - 26
活動訊息
淨零木竹構造耐燃與防火技術應用講習會
報名截止日:114年12月3日(星期三)17:00止。
2025 - 11 - 10
活動訊息
2025 臺北國際建築建材暨產品展-國產材臺灣館 《森產》
12月11-14日(臺北南港展覽館1館4樓 綠建築綠建材區 M620)
2025 - 12 - 04
活動訊息
轉知:建築防火避難安全與消防減災技術研討會
研討會日期:114年11月20日
2025 - 10 - 23
林業新聞
轉載:林業及自然保育署屏東分署舉辦「山的味道」114年度成果展-中央社
2025 - 12 - 05
林業新聞
轉載:林保署從媒合到共創 攜手企業、社區推動永續新篇章-中央社
2025 - 12 - 01
林業新聞
轉載:「好竹意 Bamboo X Good Idea」 —跨域走讀竹產業鏈,展現台灣竹材永續實力
2025 - 11 - 24
國產材資訊
轉知:紅檜疏伐木製成之木質顆粒
2025 - 12 - 04
國產材資訊
轉載:國產木構造工程邁向工程淨零 守護山林防災韌性-觀傳媒-記者石振賢
2025 - 11 - 21
國產材資訊
轉載:新社花海「森chill選物店」開張! 邀您一起實現永續Chill生活
2025 - 11 - 18
研發成果
轉載:日本「森林•林業基本計畫」20年之政策演進: 從因應調適到跨域治理-徐中芃-台灣林業科學第40卷第3期(2025出版)-最新上線,歡迎點閱!
2025 - 11 - 17
研發成果
轉載:台灣林業科學第40卷第3期最新上線,歡迎點閱!-農業部林業試驗所
2025 - 11 - 17
研發成果
轉載:林業叢刊第312號 林木種子目錄-歡迎點閱!-農業部林業試驗所
2025 - 11 - 05
專題報導
國產材在身邊
誤入都市空間的動物們,在木香飄散的辦公室展開了一天。
2025 - 09 - 26
專題報導
林木收穫工作場景及使用技術
在科技與林業結合的時代,每一位林木收穫作業人員,都需透過專業訓練,確保安全與效率。
2025 - 09 - 26
專題報導
轉載:113年綠色奧斯卡特輯|森林碳匯,為淨零助攻-林業及自然保育署
圖/林業及自然保育署
2025 - 09 - 11
木材基礎性質查詢
Inquire
請您輸入想查詢的相關字,
我們將會以關鍵字替您搜尋相關的木材資訊
中文名
英文名
關鍵字搜尋
其他搜尋
搜尋
問與答
檢驗中心
研討會訊息
檔案下載
產業資訊案
Industry information case
TOP