林業及自然保育署阿里山林業鐵路及文化資產管理處(下稱林鐵及文資處)於115年1月15日終止「嘉義市檜意森活村營運移轉案繼續委託營運契約」,自1月16日起收回檜意森活村經營權自行管理。為提供更優質的服務,將檜意森活村原範圍公開標租,攜手合作,展現園區新氣象。
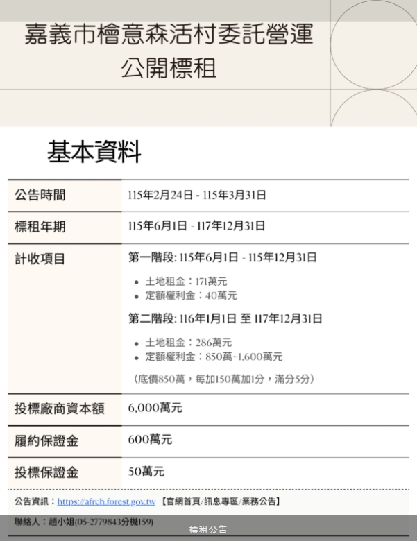
林鐵及文資處自行管理檜意森活村後,不僅持續正常營運,亦陸續與既有店家簽訂新租約。為了提升園區整體服務量能、注入民間業者創新活力,林鐵及文資處已於114年6月啟動檜意森活村新促參案之前置作業。完成招商作業前,先行依據國有財產法將檜意森活村26棟歷史建物公開標租,租期自115年6月1日起至117年12月31日止,採年收土地租金、定額權利金方式辦理,並強化契約控管機制。誠摯邀請具文創事業、輕食餐飲、旅行遊憩與文資保存等相關經營經驗之民間業者參與投標,共同打造林業文創品牌之經營據點,再次擦亮檜意森活村招牌。
林鐵及文資處表示,依據交通部觀光署統計,檜意森活村114年截至11月總遊客數達471萬人,觀光人流穩定且具規模,與阿里山林業鐵路北門驛、北門車站、北門車站飯店、嘉義車庫園區及嘉義製材所形成獨特林業與鐵路文化核心,加上原一心二葉館打造為阿里山林鐵服務中心,預計116年上半年完工,配合阿里山林鐵一路通往阿里山,檜意森活村做為林業生活的體驗起點,必能吸引更多人潮。期望未來得標廠商,能夠依園區整體定位,突破過往經營模式,串聯林鐵周邊場域的優勢條件,打造深具文化特色、綠色實踐、深度體驗的多元經營模式,兼顧林業文化保存的同時,更能促進嘉義地區之觀光發展。
本次標租案公告期自115年2月24日起至115年3月31日上午9時止,採二階段審查機制,第一階段為資格審查,第二階段進行企劃書評選,相關資訊可至林鐵及文資處官網(https://afrch.forest.gov.tw/0000484/0077899)查詢,或洽林鐵及文資處秘書室(05-2779843分機159趙小姐)。
