114年12月19日公告
中華民國國家標準(CNS)-木業-檢驗標準
新增以下4種試驗法
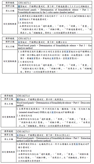
標準總號:CNS 16271-1
標準名稱:木質板材-甲醛釋出量測定-第1部:甲醛逸散量之1立方公尺試驗箱法
標準英文名稱:Wood-based panels - Determination of formaldehyde release -Part 1: Formaldehyde emission by the 1-cubic-metre chamber method
適用範圍:本標準規定在模擬現實生活指定條件下,以1立方公尺(m3)試驗箱法進行木質板材之甲醛逸散量測定。
標準總號:CNS 16271-3
標準名稱:木質板材-甲醛釋出量測定-第3部:氣體分析法
標準英文名稱:Wood-based panels - Determination of formaldehyde release- Part 3: Gas analysis method
適用範圍:本標準規定使用氣體分析法測定未塗裝及塗裝木質板材加速甲醛釋放之步驟。該步驟也適用於測定其他材料(例:封邊條、地板覆蓋物、泡棉、 薄片、層積木質製品、單板貼皮木質製品、塗裝木質製品)。
標準總號:CNS 16271-4
標準名稱:木質板材-甲醛釋出量測定-第4部:乾燥器法
標準英文名稱:Wood-based panels - Determination of formaldehyde release-Part 4: Desiccator method
適用範圍:本標準規定乾燥器法,用於測定粒片板、纖維板、合板、定向粒片板(oriented strand board, OSB)及複合木質地板的甲醛釋放量。
標準總號:CNS 16271-5
標準名稱:木質板材-甲醛釋出量測定-第5部:萃取法(穿孔法)
標準英文名稱:Wood-based panels - Determination of formaldehyde release-Part 5: Extraction method (called the perforator method)
適用範圍:本標準規定萃取法,也稱為穿孔法,用於測定未層積及未塗裝木質板材的甲醛含量。
